港大化學和微生物學者研究發現一類臨床常用含金屬抗菌藥物
可有效針對新型冠狀病毒感染
2020年10月12日
香港大學(港大)理學院化學系葉志成范港喜基金教授(生物無機化學)孫紅哲,以及李嘉誠醫學院微生物學系霍英東基金教授(傳染病學)袁國勇共同領導的研究團隊,發現了一類已作廣泛臨床應用的含金屬抗菌藥物,能有效抑制新型冠狀病毒。
這類含金屬藥物在動物測試中,證明能顯著降低新冠病毒的載量,並同時緩解與病毒相關的炎症。由於有關藥物針對其他病症已通過臨床審批,有望為治療新冠狀病毒感染,提供安全有效的替代性策略。
此項突破性研究成果已於國際頂級科學雜誌《自然微生物》(Nature Microbiology)發表,並已申請美國專利。
研究背景
新型冠狀病毒是一種新興的冠狀病毒,自2019年12月迄今,已在全球造成超過3,000 萬確診病例,其中更有逾100萬死亡病例。基於新型冠狀病毒的疫苗尚未研發成功,開發特異性抗病毒藥物可能是預防或治療新型冠狀病毒引起感染的一種有效途徑,而重新對目前可用的藥物進行快速甄別和篩選是尋找對抗新型冠狀病毒感染藥物最為直接且實際的策略。有研究顯示,瑞德西韋這種原先針對伊波拉病毒的廣譜抗病毒藥物,對治療新型冠狀病毒感染也有療效,是治療新冠感染的有力候選藥物。然而,瑞德西韋的供應全球性短缺,價格相對高昂,以及對新型冠狀病毒重症患者缺乏顯著的臨床效力等幾個關鍵因素,嚴重限制了它的進一步臨床應用。其他一系列正在進行測試的抗病毒藥物的臨床效力也有待驗證。因此,我們有迫切需要更廣泛地評估臨床獲批藥物,以尋找治療新型冠狀病毒感染的替代性策略。
研究方法及其成果
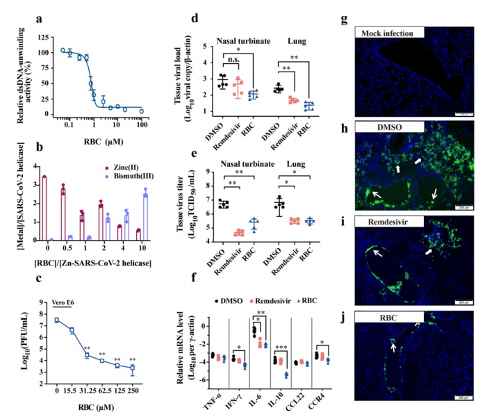
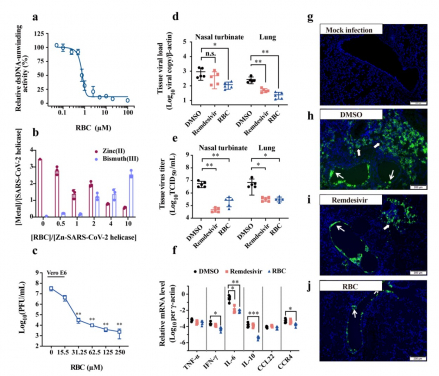
金屬化合物早已被發現可用作抗菌劑,但鮮見與其抗病毒性質相關的研究。研究團隊針對新冠病毒其中一個主要蛋白質 - 病毒解旋酶,當中含有起著關鍵作用的鋅離子,而金屬藥物透過獨特的金屬置換機制,能不可逆轉地剝奪這些鋅離子,令病毒解旋酶失去活性,從而抑制新冠病毒的繁衍複製。
團隊對一系列金屬藥物和相關化合物進行篩選後,發現一種臨床常用含有金屬鉍的抗潰瘍藥物 - 枸櫞酸鉍雷尼替丁(RBC),在細胞水平和動物模型中,能顯著降低新冠病毒的載量(病毒數目),具備潛力臨床應用作爲有效的抗新型冠狀病毒藥物。RBC能顯著降低受新型冠狀病毒感染的動物細胞中的病毒量超過1,000倍以上,並表現出低細胞毒性,選擇指數(毒性安全指標,指標越高越安全)高達975,而瑞德西韋在細胞層面的選擇指數僅為129,這意味RBC在有效作用濃度(調節使用量的彈性)和細胞毒性之間的窗口非常大,安全度十分高。RBC在金色敘利亞倉鼠的感染模型中,證實能有效抑制新型冠狀病毒的複製,減少上呼吸道和下呼吸道的病毒載量,同時也能緩解與病毒相關的肺炎等炎症。
重要的是,與接受瑞德西韋治療和賦形劑(非藥物)的組別對照比較,接受RBC治療受感染動物的新型冠狀病毒載量明顯降低近100倍,且主要炎症因子和趨一化因子的釋放也得到顯著的抑制。
團隊通過機理研究發現,新冠病毒中的解旋酶為RBC及其相關的含鉍化合物的主要作用靶標。RBC通過獨特的金屬置換機制不可逆轉地剝奪新冠解旋酶中的起關鍵作用的鋅離子,並進而形成鉍結合解旋酶,從而使其失去生物活性。RBC及其相關的含鉍化合物對新冠病毒解旋酶ATPase (IC50±0.69µM)和DNA解旋(IC50=0.70 µM)活性均表現出明顯的抑制作用。
他們的發現,突出了病毒解旋酶可作為藥物治療的潛在靶標以及含鉍藥物或其他相關金屬藥物用於臨床治療新型冠狀病毒感染的巨大潛力,為科學家研究其他抗藥性病毒藥物打開了研究之門。在可見的未來,採用現有抗新冠病毒活性的藥物,諸如RBC、地塞米松、干擾素β-1b的聯合用藥(雞尾酒療法),在經過系統性地評估之後有望成為治療甚至預防新型冠狀病毒感染的替代性療法。
研究團隊主要成員:
香港大學理學院化學系
- 葉志成范港喜基金教授(生物無機化學)孫紅哲講座教授
- 博士後研究員王潤銘博士
香港大學李嘉誠醫學院微生物學系
- 霍英東基金教授(傳染病學) 袁國勇講座教授(袁為中國傳染病國家重點實驗室新發傳染病重點實驗室聯合主任及中國工程院院士)
- 研究助理教授袁碩峰博士
- 臨床助理教授陳福和醫生
資助及支援團體
特此鳴謝香港研究資助局、國家重點研發計畫、基礎研究種子基金對本研究的大力資助,以及來自羅鷹石慈慧基金、余宇康教授及其夫人余雷覺雲女士、邵氏基金(香港)有限公司、唐錫根先生、譚麥美燕女士、養和醫院、許銘先生、許海周倩蘭慈善基金有限公司、陳蔭川慈善捐款紀念基金、李文慧女士、香港海南商會南中國微生物學研究基金、何佐芝馮月燕慈善基金、必瘦站醫學美容有限公司、繼昌堂、福和基金有限公司、謝錦明先生和葉志成范港喜基金的大力捐贈。
論文連結: https://www.nature.com/articles/s41564-020-00802-x
傳媒如有查詢,請聯絡港大理學院外務主任杜之樺(電話: 3917 4948 ; 電郵: caseyto@hku.hk)或助理傳訊總監陳詩迪(電話: 3917 5286; 電郵: cindycst@hku.hk)。
相片下載及說明:https://www.scifac.hku.hk/press